二进制安装kubernetes(四)kube-scheduler组件安装
2023/8/13...大约 2 分钟
二进制安装kubernetes(四)kube-scheduler组件安装
介绍资料转载地址:https://www.jianshu.com/p/c4c60ccda8d0
kube-scheduler在集群中的作用
kube-scheduler是以插件形式存在的组件,正因为以插件形式存在,所以其具有可扩展可定制的特性。kube-scheduler相当于整个集群的调度决策者,其通过预选和优选两个过程决定容器的最佳调度位置。
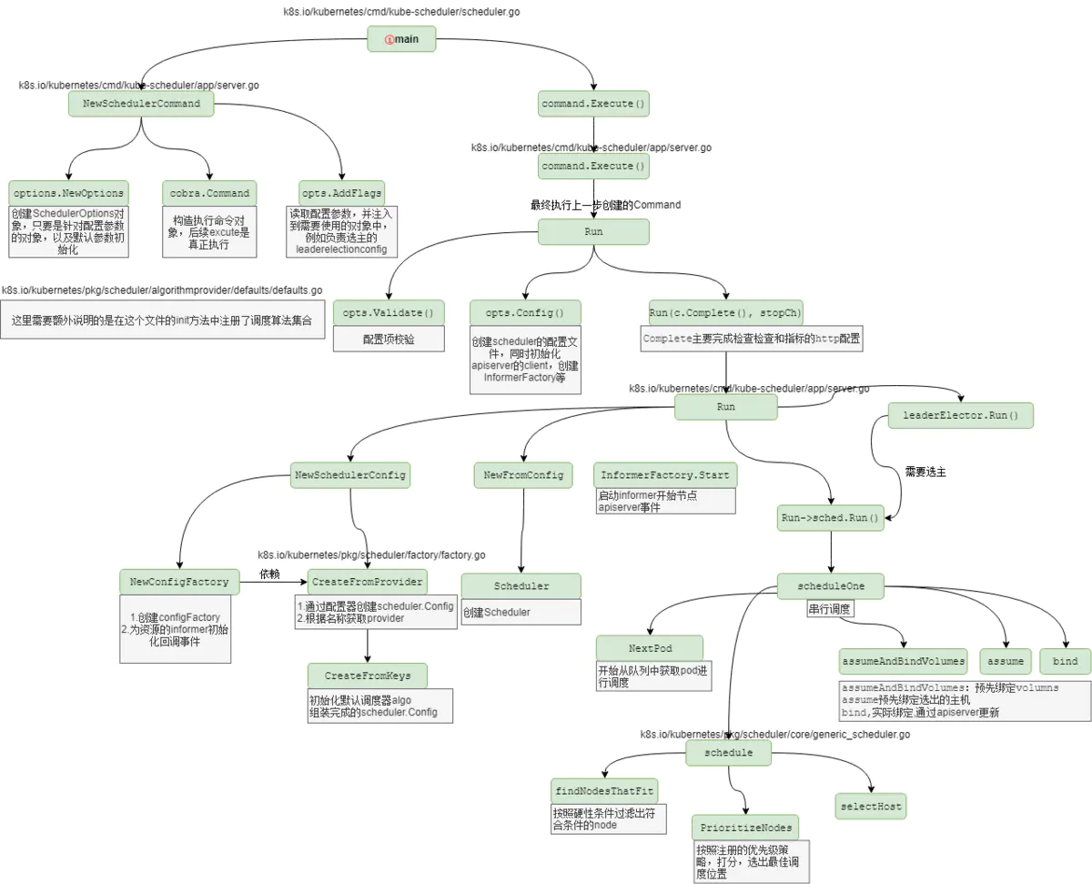
kube-scheduler源码中的关键性调用链

kube-scheduler部署在hdss7-21,22上:
创建启动脚本:
# vi /opt/kubernetes/server/bin/kube-scheduler.sh#!/bin/sh
./kube-scheduler \
--leader-elect \
--log-dir /data/logs/kubernetes/kube-scheduler \
--master http://127.0.0.1:8080 \
--v 2执行权限:
# chmod +x /opt/kubernetes/server/bin/kube-scheduler.sh创建日志存储目录:
# mkdir -p /data/logs/kubernetes/kube-scheduler编辑supervisord脚本:红色部分第二台需要修改
# vi /etc/supervisord.d/kube-scheduler.ini[program:kube-scheduler-7-21]
command=/opt/kubernetes/server/bin/kube-scheduler.sh ; the program (relative uses PATH, can take args)
numprocs=1 ; number of processes copies to start (def 1)
directory=/opt/kubernetes/server/bin ; directory to cwd to before exec (def no cwd)
autostart=true ; start at supervisord start (default: true)
autorestart=true ; retstart at unexpected quit (default: true)
startsecs=30 ; number of secs prog must stay running (def. 1)
startretries=3 ; max # of serial start failures (default 3)
exitcodes=0,2 ; 'expected' exit codes for process (default 0,2)
stopsignal=QUIT ; signal used to kill process (default TERM)
stopwaitsecs=10 ; max num secs to wait b4 SIGKILL (default 10)
user=root ; setuid to this UNIX account to run the program
redirect_stderr=true ; redirect proc stderr to stdout (default false)
stdout_logfile=/data/logs/kubernetes/kube-scheduler/scheduler.stdout.log ; stderr log path, NONE for none; default AUTO
stdout_logfile_maxbytes=64MB ; max # logfile bytes b4 rotation (default 50MB)
stdout_logfile_backups=4 ; # of stdout logfile backups (default 10)
stdout_capture_maxbytes=1MB ; number of bytes in 'capturemode' (default 0)
stdout_events_enabled=false ; emit events on stdout writes (default false)更新supervisord:
# supervisorctl update
# supervisorctl status
检查一下状态:
# ln -s /opt/kubernetes/server/bin/kubectl /usr/bin/kubectl
# kubectl get cs
至此kube-scheduler已经安装完成,接下来安装kubelet。
更新日志
2024/3/7 08:15
查看所有更新日志
d9487-于689ed-于392a5-于